このサイトではJavaScriptを使用したコンテンツ・機能を提供しています。JavaScriptを有効にするとご利用いただけます。
本文へスキップします。
彩の国 埼玉県
組織から 探す
キーワードから探す
注目キーワード
閉じる
緊急・防災
開く
緊急情報
現在、緊急情報はありません。
トップページ > 県政情報・統計 > 県概要 > 組織案内 > 企業局 > 総務課 > 埼玉県企業局について > 埼玉県企業局 組織図
ページ番号:6489
掲載日:2025年4月1日
埼玉県企業局について
ここから本文です。
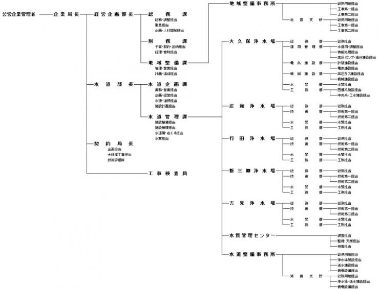
令和7年度企業局の組織図です。(令和7年4月1日)
お問い合わせ
企業局 総務課
郵便番号330-0063 埼玉県さいたま市浦和区高砂三丁目14番21号 職員会館2階
電話:048-830-7015
ファックス:048-822-9609
お問い合わせフォーム
より良いウェブサイトにするためにみなさまのご意見をお聞かせください
1:役に立った
2:ふつう
3:役に立たなかった
1:見つけやすかった
3:見つけにくかった
送信