トップページ > 県政情報・統計 > 広報 > 広報紙・テレビ・ラジオ・ソーシャルメディア > 埼玉県のLINE公式アカウント一覧 > 埼玉県LINE公式アカウント「埼玉県庁」のご紹介 > 埼玉県LINE公式アカウント受信設定方法
ページ番号:226407
掲載日:2023年5月24日
ここから本文です。
埼玉県LINE公式アカウントでは、「受信設定」をすることで、自分の欲しい情報、自分に合った情報を受け取ることができます。
お友だちになっている方は、以下の手順で設定をお願いします(一度設定した後も、いつでも変更することができます。)。
※受信設定を行っていない方には、県からの情報が届きません。必ず設定をお願いします。
※テキスト版の「共通」及び「ほしい情報」について説明しています。
トーク画面のリッチメニューの右上にある「受信設定」をタップ。
※メニュー画面が出ていない場合は、画面下の「メニューを開く/閉じる」をタップしてください。
埼玉県からのメッセージを受信するため、認証画面が表示された後に「許可する」をタップ。
設定したいカテゴリーの「選択」ボタンをタップ。
※「ほしい情報」、「防災・災害情報」のそれぞれの設定が必要です。
自分の受け取りたい情報にチェックを入れる。
自分に合ったもの(自分に近いもの)を選択。
※必ずひとつ選択してください。
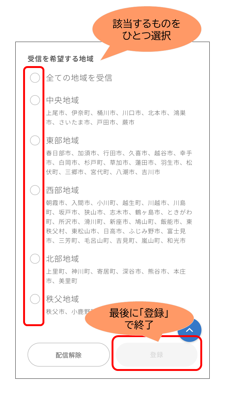
情報を受け取りたい地域を選択し、画面下部の「登録」ボタンをタップ。
※必ずひとつ選択してください。

情報を受け取りたい地域を選択。
自分の受け取りたい情報にチェックを入れ、画面下部の「登録」ボタンをタップ。
お問い合わせ
より良いウェブサイトにするためにみなさまのご意見をお聞かせください